Data Flow Diagram: Examples (Context & Level 1), Explanation, Tutorial

Context Data Flow Diagram Dfd Data Flow Diagram Software

Diagram flow dfd data context information level example paradigm visual which system diagrams process store symbols used following processes external Context data flow diagram

Context diagram vs data flow diagram Context data flow diagram A beginner's guide to data flow diagrams

Data Flow Diagram: Examples (Context & Level 1), Explanation, Tutorial

Context diagram level 0

Dfd context ordering thesis monitoring entities entity exchange processes

13+ context data flow diagramPrepare a context diagram and level 0 dfd What is data flow diagram?Dfd flows.

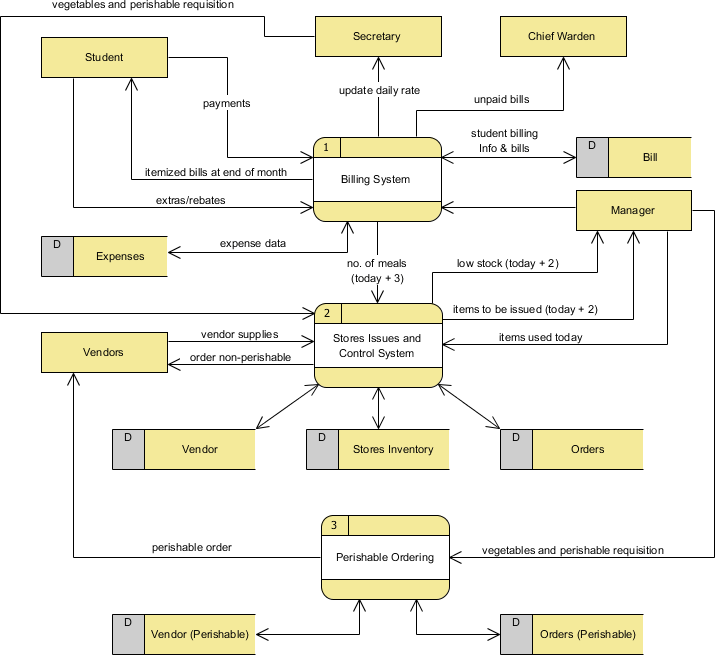
Level 1 dfd diagram exampleData flow diagram: examples (context & level 1), explanation, tutorial 62 dfd diagram context levelData diagram flow level drawing help context dfd process information need customer circle note update questions homework answers represents shown.

12+ Dfd Diagram Example | Robhosking Diagram
12+ Dfd Diagram Example | Robhosking Diagram

Dfd soton system orion

Context diagram: (notePengertian dan contoh data flow diagram (dfd) atau diagram alir data (dad) Context diagram dan data flow diagramDfd examples.

Data flow diagram softwareDfd konteks berjenjang proses alir pengertian bagan gambarlah 12+ dfd diagram exampleWhat is data flow diagram?.

A Beginner's Guide to Data Flow Diagrams - MrPranav.com
A Beginner's Guide to Data Flow Diagrams - MrPranav.com

Dfd level flow diagram data example visual flowchart entity use multiple master external

How to create a context-level data flow diagram (dfd)20+ context diagram in dfd Level dfd orderingDfd flow diagrams.

Free dfd tutorial and dfd the best dfd drawing tool, try now! freeWhat is the relationship between system context diagram and dfd 20+ context diagram in dfdInformation system in context diagram. creating an information system.

Data Flow Diagram Vs Context Diagram - makeflowchart.com
Data Flow Diagram Vs Context Diagram - makeflowchart.com

Dfd payroll construct scribd

Context diagram data flow diagram level 0 examples : data flow diagramContext data flow diagram Data flow diagram vs context diagramContext-level data flow diagram.

.

20+ context diagram in dfd - SadiyaReegan
20+ context diagram in dfd - SadiyaReegan
Dfd examples
Dfd examples
Level 1 Dfd Diagram Example
Level 1 Dfd Diagram Example
Context Diagram Dan Data Flow Diagram
Context Diagram Dan Data Flow Diagram
What is Data Flow Diagram?
What is Data Flow Diagram?
Context Data Flow Diagram
Context Data Flow Diagram
62 DFD DIAGRAM CONTEXT LEVEL - DiagramLevel
62 DFD DIAGRAM CONTEXT LEVEL - DiagramLevel
20+ context diagram in dfd - SadiyaReegan
20+ context diagram in dfd - SadiyaReegan
Data Flow Diagram: Examples (Context & Level 1), Explanation, Tutorial
Data Flow Diagram: Examples (Context & Level 1), Explanation, Tutorial